制作実績|相続・不動産相談チラシ
※社名非公開(実案件)
目次
制作の背景
相続や不動産に関する相談は、
多くの方にとって 「よく分からない」「何から手を付けていいか分からない」 分野です。
今回のチラシでは、
そうした不安を感じている方が、
- 自分に関係があるかどうか
- 何を相談できるのか
- どこへ行けばいいのか
を 一枚で判断できること を目的に制作しました。
制作内容
- チラシ構成設計(表・裏)
- 情報整理/読み順設計
- 見出し・配色・アイコン設計
- 印刷物としての可読性・信頼感の調整
※社名・個人情報は非公開としています。
表面デザインの考え方
表面では、
「これは自分に関係があるかもしれない」と気づいてもらうことを最優先にしています。
- 相続登記が義務化されたこと
- 不動産が絡む相続で起こりやすい悩み
- 相談できる内容の全体像
を視線の流れに沿って段階的に理解できる構成にしました。
文字量は多いですが、
見出し・色・余白を使い、
「全部読まなくても要点が分かる」設計にしています。

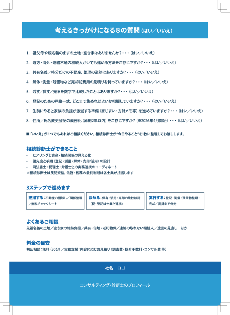
裏面デザインの考え方
裏面では、
より具体的に 「自分が相談対象かどうか」 を判断できる構成にしています。
- YES/NO形式のチェック項目
- 対応できる内容の整理
- 相談から手続きまでの流れ
- 料金目安・注意事項
専門的になりすぎないよう配慮しつつ、
安心して問い合わせにつながる情報量を意識しました。

デザインで大切にしたこと
このチラシで重視したのは、
「きれいに見せること」ではありません。
- 読み手が迷わないこと
- 情報を誤解なく受け取れること
- 行動(相談)につながること
そのために、
- 表と裏で役割を明確に分ける
- 感情的な表現を控え、冷静で分かりやすいトーンにする
- 高齢の方でも読みやすい文字サイズ・配色にする
といった点を意識しています。
掲載について
これまで印刷会社での制作や、
個別案件を数多く手がけてきましたが、
守秘義務の関係で掲載できない事例も多くあります。
本記事では、
その中でも 公開可能な実案件の一例 をご紹介しています。
まとめ
相続・不動産のチラシは、
デザイン性よりも 情報整理と信頼感 が求められる分野です。
「何を、どの順番で伝えるか」を丁寧に設計することで、
初めて 広告として機能するデザイン になると考えています。
※次回は、
親子・大人向け「カラー&デザイン寺子屋」チラシの制作実績もご紹介予定です。

